保定轩宇汽车集团有限公司保时捷4S店新建项目

2018-12-03 15:31:54

201812/03/5c04db7129b5b.jpg201812/03/5c04db7588ec2.jpg201812/03/5c04db7c0d8bb.jpg201812/03/5c04db811f0ed.jpg201812/03/5c04db8592046.jpg201812/03/5c04db8a052d2.jpg201812/03/5c04db8e75e80.jpg201812/03/5c04db9499cee.jpg201812/03/5c04db9a92b47.jpg201812/03/5c04dba0a9ade.jpg201812/03/5c04dba5dc69f.jpg201812/03/5c04dbaab4f9b.jpg201812/03/5c04dbb011927.jpg201812/03/5c04dbb57cb6e.jpg201812/03/5c04dbb92a10f.jpg

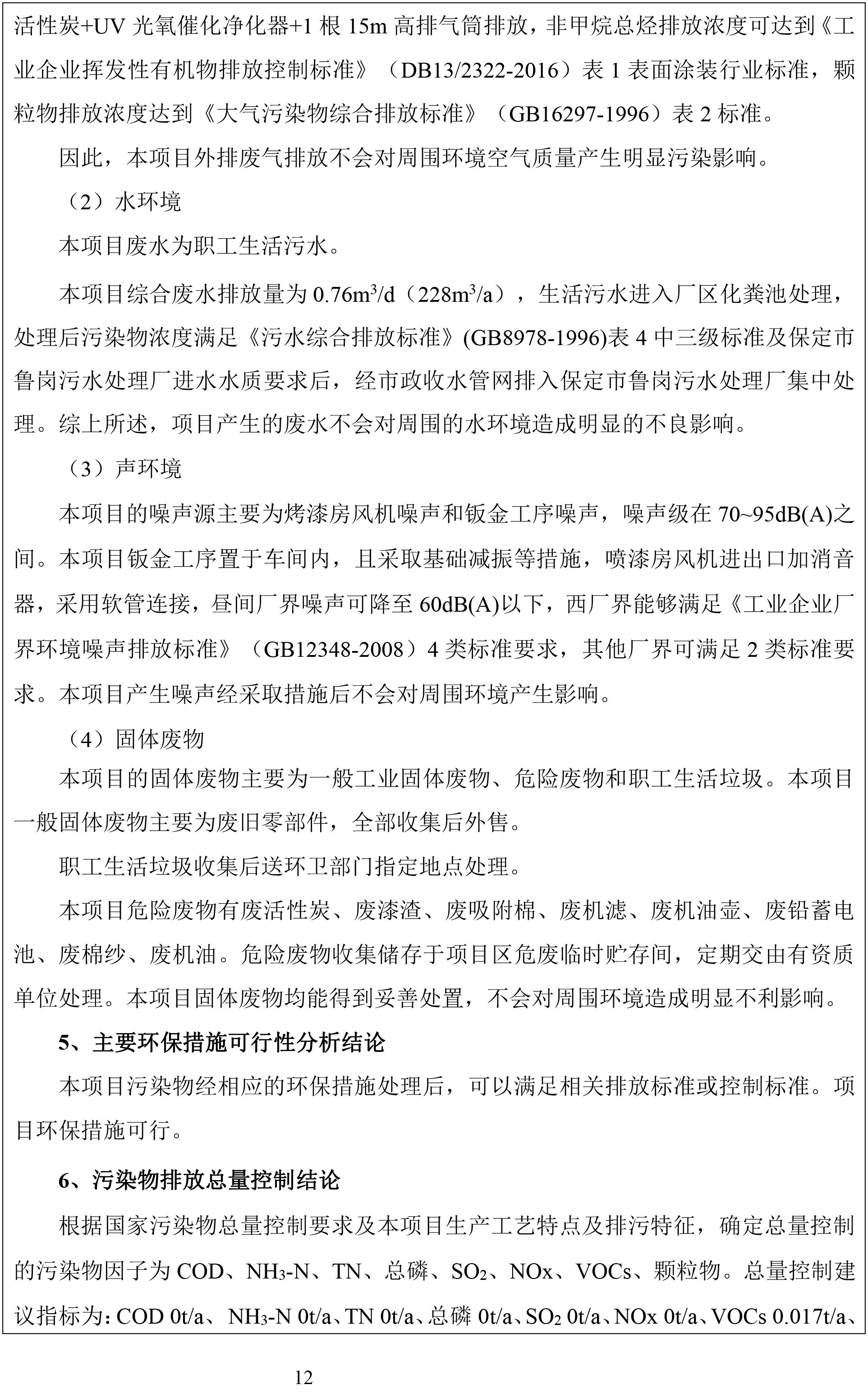
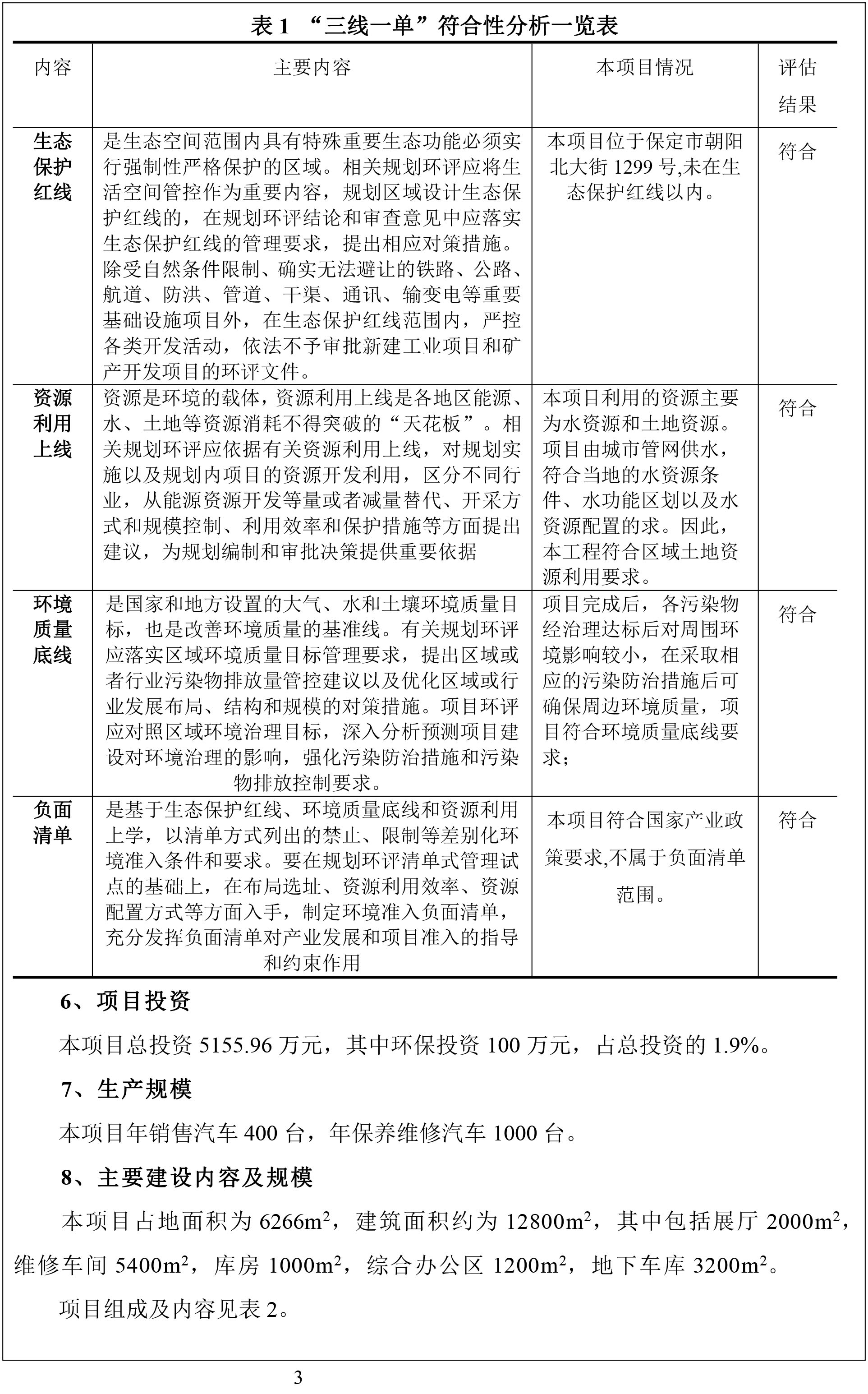
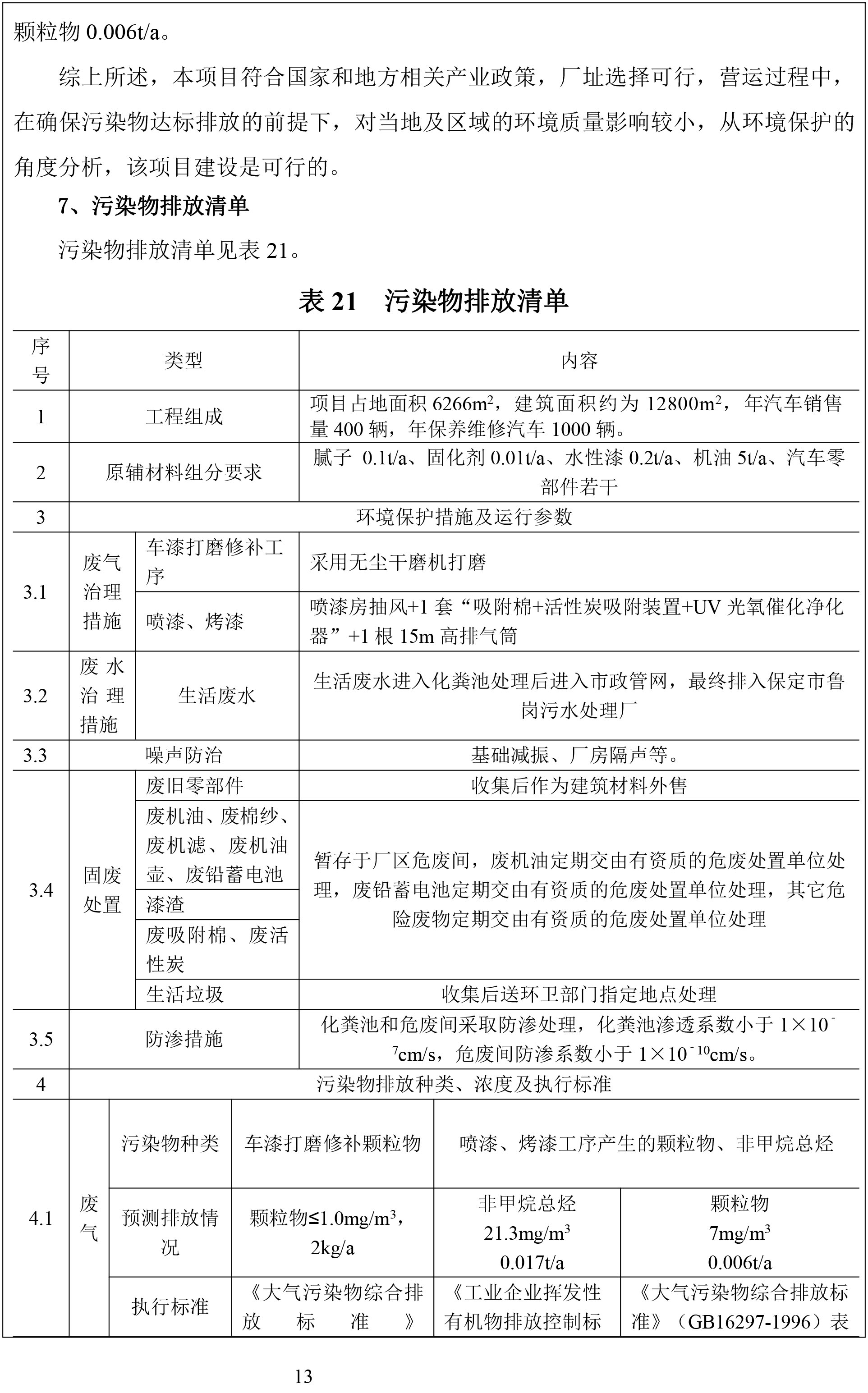
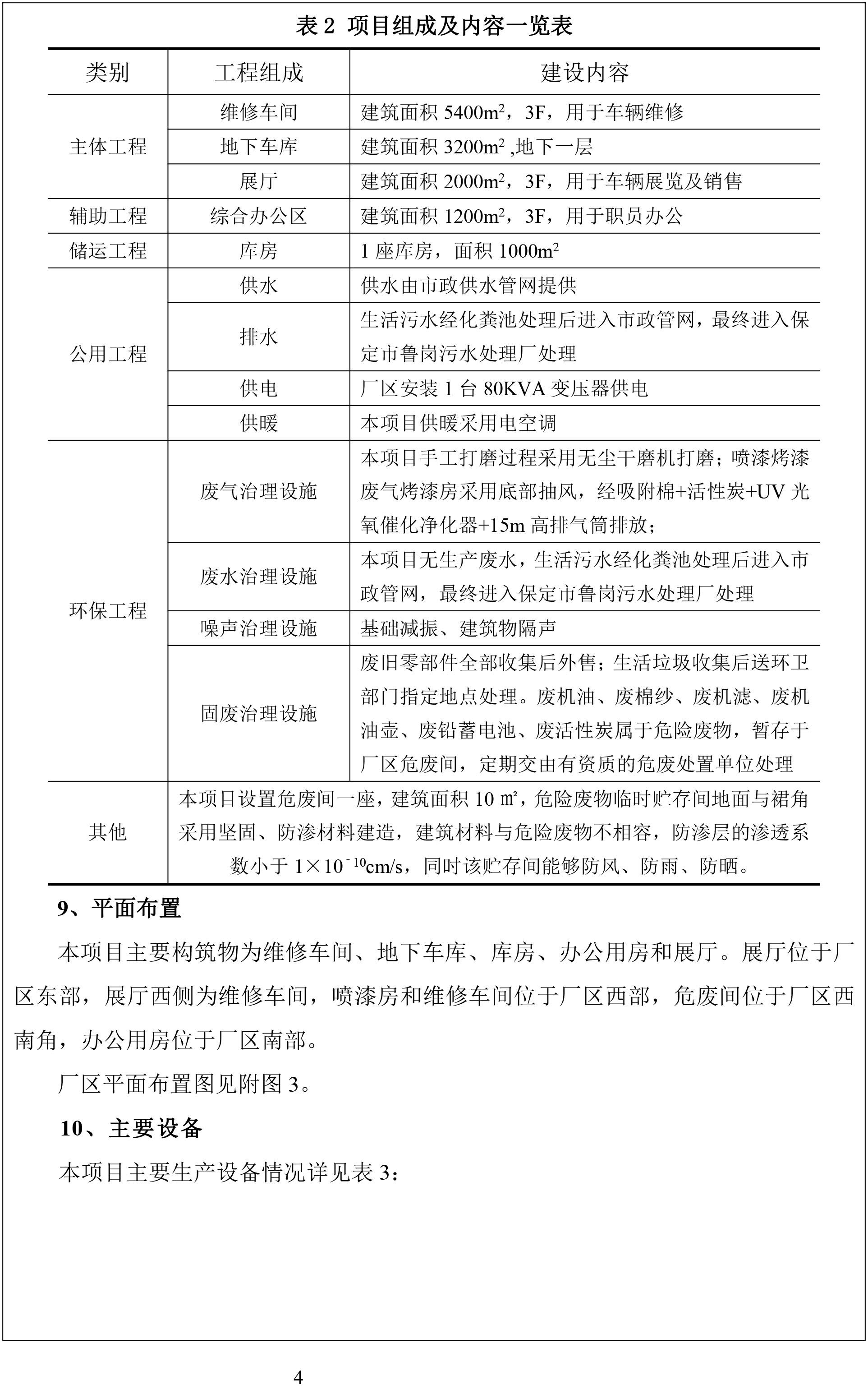
违法和不良信息举报电话:0311-67563366